@新乡县人,红黄绿健康码转码规则和申请流程来了!!
来源:新乡广播电视台 时间:2021-08-16 浏览量:
健康码转码规则和申请流程
一、转码规则
1.确诊病例出院后完成14天集中隔离医学观察后,凭核酸检测证明由红码转为黄码,继续实施14天居家健康监测后,凭核酸检测阴性证明,由黄码转为绿码。
2.无症状感染者解除集中隔离医学观察后,凭核酸检测证明由红码转为黄码,继续实施14天居家健康监测后,凭核酸检测阴性证明,由黄码转为绿码。
3.确诊病例和无症状感染者的密切接触者,14天集中隔离医学观察期满后,凭核酸检测阴性证明,由红码转为黄码,继续实施7天居家健康监测后,凭核酸检测阴性证明,由黄码转为绿码。
4.确诊病例和无症状感染者的密接的密接者,7天集中隔离医学观察期满后,凭核酸检测阴性证明,由红码转为绿码。
5.境外来新人员,入境完成14天集中隔离医学观察后,凭核酸检测阴性证明由红码转为黄码,7天居家健康监测后;凭核酸检测阴性证明,由黄码转为绿码。
6.确诊病例或无症状感染者的时空伴随者,14天集中隔离期满后,凭核酸检测阴性证明,由红码转为黄码;继续实施7天居家健康监测期满后,凭核酸检测阴性证明,由黄码转为绿码。
7.高风险地区驻留人员,14天集中隔离医学观察期满后,凭核酸检测阴性证明,由红码转为黄码;继续实施7天居家健康监测期满后,凭核酸检测阴性证明,由黄码转为绿码。
8.中风险地区驻留人员,实施7天居家健康监测期满后,凭核酸检测阴性证明,由黄码转为绿码。
9.特殊区域驻留人员(如7月5日-31日曾出入郑州市第六人民医院的人员),末次暴露时间在14天以内的,实施14天集中隔离医学期满后,凭核酸检测阴性证明,由红码转为黄码,继续实施7天居家健康监测期满,凭核酸检测阴性证明,由黄码转为绿码。末次暴露时间超过14天不足21天的,实施7天居家健康监测期满,凭核酸检测阴性证明,由黄码转为绿码。末次暴露时间超过21天的,凭3天内2次核酸检测阴性证明,由黄码转为绿码。
二、转码流程
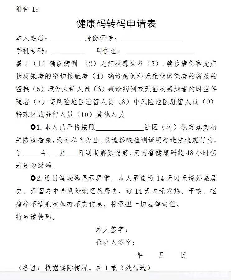
(一)赋红码、黄码人员,已解除集中隔离和居家健康监测并符合红码、黄码转绿码条件,超48小时仍未转为绿码的人员或其他在新人员对赋红码、黄码有异议的人员,由家人或朋友代为向所在乡镇(街道办事处)申请转码。申请时需提交转码本人健康码转码申请单(附件1)、解除集中或居家隔离告知书和核酸检测阴性证明。
(二)乡镇(街道)负责赋红码、黄码人员转码申请受理、材料审核等工作,各县(市)、区疫情防控指挥部指定专人汇总、核定转码人员信息,及时将信息上传到市疫情防控指挥部,由市政务大数据局通过省共享平台上传转码人员信息,申请转码。



