索引号
G0C550-2101-2026-00001
发文字号:
发文机关:
县行政审批和政务服务管理局
失效时间:
公开形式:
主动公开
发布时间:
2026年01月08日
成文时间:
2026年01月08日
有效性:
有效
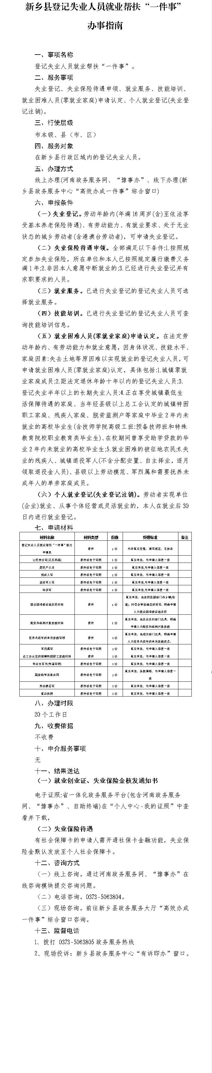
新乡县登记失业人员就业帮扶“一件事” 办事指南
来源:县行政审批和政务服务管理局 时间:2026-01-08 浏览量:
分享:


